(唐小婕,硕士研究生,讲师,主讲课程为:计算机网络原理,数字通信,面向对象程序设计(C#)等。)
目前疫情进入关键期,为响应“停学不停课”的号召,我们的课堂学习暂时搬到了线上进行。为了高效的利用线上平台,使学生更好地融入线上课堂中,假期期间我们每一位老师都做了大量准备工作。开学前认真学习超星、山东省高等学校课程联盟等播出的线上教学直播经验分享,为顺利开展线上教学做好技术准备。通过和同事之间的交流探讨,适应课程本身的特点,最终采用钉钉群直播+学习通互动的模式组织学生进行在线学习。
一、课前准备:
1、《数字通信》课程是今年新开的课程,网上关于通信类的课程都是针对通信专业的学生,理论性强而且数学公式复杂,因此对每一章节提前分知识点录课,以适合于网络工程专业的学生学习。对于计算机两个专业的《计算机网络原理》课程使用中国大学慕课的配套优秀视频作为课前预习,物理学院智能终端专业的《计算机网络原理》课程由于使用的教材较浅显,我也录制了一部分教学视频以适应该专业学生的学习。

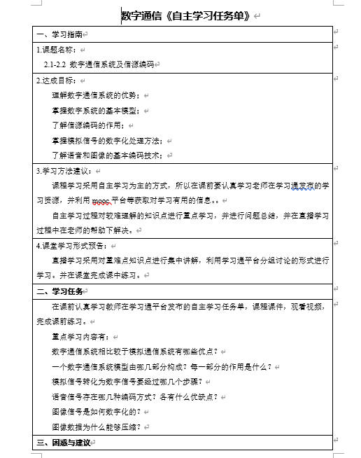
2、由于学生没有纸质的课本,为了使学生的预习更有目的性,详细制作自主学习课程任务单,在任务单中提出多个问题,让学生带着具体问题去预习,并课前考查预习情况。事先准备好较多的习题,对每一讲的知识按难度分为课前、课中和课后三部分,一方面学生可以通过做题自查对知识的掌握情况,另一方面老师可以及时了解到学生的学习效果,以及时调整教学进度和教学方法。


3、开学前联系好所有学生,加入微信群和钉钉群,并做调查看同学们使用手机、电脑和网络的情况,以调整直播上课的方式。每一次直播课前统计学生的视频观看情况、课前习题的正确率等,并不断在微信群里督促学生的学习进度。

二、课中活动:
1、每一堂课上融入课程思政,特别是在这个特殊的时期,用正能量的事迹激励学生,引导学生积极向上的价值观。


2、为了提高线上课程的学习效果,能够方便的课后复习,提出上课要求,每一节课后上交手写的学习笔记。大部分同学都做得非常认真,这一点我甚至觉得比平时在课堂上课的效果都好,着实给了我不少惊喜。




3、每一节课先对学生上一节的课后作业进行错题讲解,对本节课的课前作业在直播的过程中穿插在知识点的学习中讲解。

4、直播课程为了达到更好抓住学生注意力的目的,在课程中增加与学生互动的次数,多抛出问题,多布置练习,及时测验,让学生参与到其中。作业和测试在学习通里提前设定好,不过由于学习通最近不太稳定,在钉钉群直播的课件里也备份好,做两手准备,学生在钉钉群的互动面板中回答问题也很积极。


5、实验课一方面让学生观看操作视频,另一方面在直播课中讲解实验要求,注意事项等。有电脑的同学安装软件完成实验内容,没有电脑的同学安装手机版的APP,但是操作较繁琐,我提前给学生录制手机版操作教程,并且在实验过程中不断与学生交流,及时解决出现的问题。



三、课后反馈:
及时批改作业,特别是学生上交的笔记,对完成的特别好的同学写评语鼓励;回答学生在学习中遇到的问题;与同学交流学习的效果。



虽然线上教学没有课堂教学面对面那么直观,但是通过对课程每个环节的精心设计,大部分的学生学习态度很积极,非常多的同学主动加我微信好友问问题,我的微信通讯录里第一次有那么多的学生,虽然需要占据更多的平时时间,但是作为一名教师能看到学生学习的积极态度、能帮助他们答疑解惑,就是最大的幸福感、成就感。